Download

ORIGINAL ARTICLE

Coptisine attenuates sepsis lung injury by suppressing LPS-induced lung epithelial cell inflammation and apoptosis

Junjun Huanga, Ke Rena, Lili Huangb*

aDepartment of Intensive Care Unit, Affiliated Nantong Third Hospital of Nantong University (Nantong Third People’s Hospital), Nantong City, Jiangsu Province, China

bDepartment of Respiratory Medicine, Affiliated Nantong Third Hospital of Nantong University (Nantong Third People’s Hospital), Nantong City, Jiangsu Province, China

*Corresponding author: Lili Huang, Department of Respiratory Medicine, Affiliated Nantong Third Hospital of Nantong University (Nantong Third People's Hospital), No. 60, Qing Nian Middle Road, Nangtong City, Chongchuan District, Jiangsu Province 226000, China. Email address: [email protected]

Abstract

Objective: This study aimed to investigate the functioning and mechanism of coptisine in acute lung injury (ALI).

Methods: Murine Lung Epithelial 12 (MLE-12) cells were stimulated with lipopolysaccharide (LPS) to construct an in vitro pulmonary injury model to study the functioning of coptisine in sepsis-induced ALI. The viability of MLE-12 cells was assessed by the cell counting kit-8 assay. The cytokine release of tumor necrosis factor-α (TNF-α), interleukin 6 (IL-6), and IL-1β was measured by enzyme-linked-immunosorbent serologic assay. The relative expression levels of TNF-α, IL-6, and IL-1β mRNA were examined by reverse transcription-quantitative polymerase chain reaction. The cell apoptosis of MLE-12 cells was determined by Annexin V/propidium iodide staining and analyzed by flow cytometry. The expressions of apoptosis-related proteins Bax and cleaved Caspase-3 were observed by Western blot analysis. The activation of nuclear factor kappa B (NF-κB) signaling pathway was discovered by the determination of phospho-p65, p65, phospho-nuclear factor of kappa light polypeptide gene enhancer in B-cells inhibitor alpha (IκBα), and IκBα through Western blot analysis.

Results: Coptisine treatment could significantly restore decrease in MLE-12 cell viability caused by LPS stimulation. The release of TNF-α, IL-6, and IL-1β was significantly inhibited by coptisine treatment. Coptisine treatment inhibited MLE-12 cell apoptosis induced by LPS, and also inhibited the expression levels of Bax and cleaved Caspase-3. Coptisine treatment along with LPS stimulation, significantly reduced the protein level of phospho-IκBα, increased the level of IκBα, and reduced phospho-p65–p65 ratio.

Conclusion: These results indicated that coptisine attenuated sepsis lung injury by suppressing lung epithelial cell inflammation and apoptosis through NF-κB pathway. Therefore, coptisine may have potential to treat sepsis-induced ALI.

Key words: apoptosis, coptisine, inflammation, lung injury, sepsis

Received 8 August 2023; Accepted 24 August 2023; Available online 1 November 2023

DOI: 10.15586/aei.v51i6.972

Copyright: Huang J, et al.
License: This open access article is licensed under Creative Commons Attribution 4.0 International (CC BY 4.0). http://creativecommons.org/licenses/by/4.0/

Introduction

Sepsis is a severe and potentially life-threatening condition caused by the body’s extreme response to infection. In turn, it can cause damage to different organ systems.1,2 Acute lung injury (ALI), including its more severe form, acute respiratory distress syndrome (ARDS), is a common and serious complication of sepsis, occurring in approximately 40–60% of sepsis patients.3 The exact mechanism being complex is not fully understood, but it is widely accepted that an exaggerated systemic inflammatory response to infection plays a key role in this process. Studies have shown that the activation of various immune cells and the release of inflammatory factors can result in a significant imbalance between -anti-inflammatory and pro-inflammatory responses, which can further lead to ALI.4 During the progression of sepsis-induced ALI, the upregulation of inflammation and apoptosis leads to the destruction of alveolar epithelial cells and increased epithelial permeability as well as the influx of subcrustal tissue fluid into the alveolar cavity.5,6 It is reported that a persistent increase in pro-inflammatory cytokines, such as tumor necrosis factor-alpha (TNF-α) and interleukin-6 (IL-6), as well as other mediators, can highly predict the mortality of ALI patients.7,8 Thus, strategies for regulating inflammatory and cell apoptosis pathways may provide new opportunities for treating ALI caused by sepsis.

Nuclear factor kappa B (NF-κB) pathway plays a crucial role in regulating immune response and inflammation by inducing the secretion of pro-inflammatory cytokines and inducible nitric oxide synthase (iNOS).9,10 In response to stimuli, such as cytokines, DNA damaging agents, bacterial cell wall components, or viral proteins, NF-κB is activated to induce a large number of target genes involved in cell growth, cell apoptosis, cell adhesion, and inflammation.11,12 Sepsis stimulates the activation of NF-κB, which then enters the nucleus of the cell and initiates the transcription of multiple pro-inflammatory genes, thus promoting inflammation and leading to the development of ALI.13 In contrast, when NF-κB is downregulated by various methods, such as small interfering RNA (siRNA), shionone (triterpenoid component), topotecan, ghrelin, and monotropein, this inflammatory response is attenuated,1418 which results in a reduction of inflammation and lung injury observed in sepsis, potentially contributing to a lower mortality rate.1418 Therefore, NF-κB is indeed a critical factor that affects the development and progression of sepsis-induced ALI.

Coptisine, a major bioactive isoquinoline alkaloid derived from medicinal plants, such as Coptis chinensis (traditional Chinese medicine), has been found to exhibit anti-inflammatory and antioxidant properties.19,20 Coptisine attenuates inflammatory responses by inhibiting the production of pro-inflammatory cytokines and blocking the activation of NF-κB signaling pathway.21 Coptisine also exhibits antioxidant functions by scavenging reactive oxygen species (ROS), reducing oxidative stress, and modulating antioxidant enzymatic activities.22 In xylene-induced ear edema, acetic acid-induced vascular permeability, and carrageenan-induced paw edema mouse models, the coptisine free base exerted anti-inflammatory effects by inhibiting NF-κB and mitogen-activated protein kinase (MAPK) signaling pathways.23 Coptisine significantly inhibited NF-kB activation in human osteoarthritis (OA) chondrocytes, which further inhibited the IL-1β-induced inflammatory response.24 However, the effect of coptisine on sepsis-induced ALI remains unclear.

In this study, Murine Lung Epithelial 12 (MLE-12) cells, stimulated with lipopolysaccharide (LPS), were used as an in vitro pulmonary injury cell model to study the functions of coptisine in sepsis-induced ALI. The effects of coptisine on cell viability, cell inflammation, and cell apoptosis induced by LPS were investigated. Furthermore, the effect of coptisine on NF-κB signaling pathway was investigated to reveal the underlying mechanism by which cell viability, apoptosis, and inflammation were affected.

Materials and Methods

Cell models

MLE-12 (CRL-2110; ATCC, Rockville, MD, USA) cells were cultured in Dulbecco's modified eagle medium (DMEM)/F12 medium (Code No. 11320033; Gibco) supplemented with 10% fetal bovine serum (FBS; Code No. 10099141C; Gibco) at a cell density of 1×105 cells/mL. To generate pulmonary injury cell model in vitro, MLE-12 cells were stimulated with 1-μg/mL LPS (Code No. 00-4976-93; Invitrogen, CA, USA) for 24 h. MLE-12 cells were grouped as follows: control group (without LPS stimulation and coptisine treatment), LPS group (with LPS stimulation, but without coptisine treatment), and LPS + coptisine-treated group (with 2.5-, 5-, or 10-μg/mL coptisine treatment).

Cell viability by cell counting kit-8 (CCK-8) assay

MLE-12 cells were seeded into 96-well plates with 6000 cells per well. Cells were induced with 1-μg/mL LPS and treated with 0-, 2.5-, 5-, or 10-μg/mL coptisine for 24 h. Cell viability was measured by CCK-8 assay (Code No. C0038; Beyotime, Shanghai, China) was conducted according to manufacturer’s instructions.

Analysis of apoptosis by Annexin V/propidium iodide (PI) staining

MLE-12 cells with different treatments were collected and washed in PBS. The supernatant was removed by centrifugation. The cells were counted and the cell density was adjusted to 1×106 cells/mL. Cell apoptosis was determined by Annexin V-FITC/PI staining performed according to manufacturer’s instructions (Code No. V13242; Invitrogen). Cell apoptosis was analyzed by flow cytometry (FAC) within 1 h. Lower-left quadrant (Annexin V- and PI-) represented live healthy cells, lower-right quadrant (Annexin V+ and PI-) represented early apoptotic cells, upper-right quadrant (Annexin V+ and PI+) represented late apoptotic or dead cells, and upper-left quadrant (Annexin V- and PI+) represented mechanically damaged cells or necrotic cells.

Determination of cytokine release by enzyme-linked-immunosorbent serologic assay (ELISA) kits

MLE-12 cells with different treatments were centrifugated to collect culture supernatants for cytokine measurement. ELISA kits for human TNF-α (Code No. 88-7346-22; Invitrogen), IL-6 (Code No. 88-7066-22; Invitrogen), and IL-1β (Code No. 88-7261-88; Invitrogen) were purchased from Thermo Fisher (MA, USA).

Determination of protein content by Western blot analysis

Total proteins were extracted from MLE-12 cell pellets with radioimmunoprecipitation assay (RIPA) lysis buffer (Code No. P0013B; Beyotime). Total protein samples were separated by electrophoresis through 8% sodium dodecyl sulfate–polyacrylamide gel electrophoresis (SDS-PAGE) gels. Western blot analysis was performed according to standard procedures. The primary antibodies and corresponding dilution ratios used are as follows: β-actin (Code No. 8457S, 1:1000; Cell Signaling Technology), Bax (Code No. 41162S, 1:1000; Cell Signaling Technology), cleaved Caspase-3 (Code No. 9661S, 1:1000; Cell Signaling Technology), phospho-p65 (Code No. 3033S, 1:1000; Cell Signaling Technology), p65 (Code No. 8242S, 1:1000; Cell Signaling Technology), phospho-IκBα (Code No. 2859S, 1:1000; Cell Signaling Technology), and IκBα (Code No. 4814S, 1:1000; Cell Signaling Technology). Semi-quantitative analysis was performed through image analysis software to evaluate the relative levels of Bax, cleaved Caspase-3, phospho-p65, p65, phospho-IκBα, and IκBα.

Determination of mRNA level by Quantitative Polymerase Chain Reaction (qPCR) assay

MLE-12 cell pellets were collected and the total RNA was extracted with the TRIzol RNA isolation reagents (Code No. 15596026; Invitrogen). Total RNAs were used as templates for synthesis of complementary DNA (cDNA) with the PrimeScript RT Master Mix (Code No. RR036A; Takara). qPCR was conducted through TB Green® Fast qPCR Mix (Code No. RR430A; Takara). Primers used for β-actin, TNF-α, IL-6, and IL-1β are listed in Table 1.

Table 1 Primers used for β-actin, TNF-α, IL-6, and IL-1β.

β-actin forward 5'-CACCATTGGCAATGAGCGGTTC-3'
β-actin reverse 5'-AGGTCTTTGCGGATGTCCACGT-3'
TNF-α forward 5'-CTCTTCTGCCTGCTGCACTTTG-3'
TNF-α reverse 5'-ATGGGCTACAGGCTTGTCACTC-3'
IL-6 forward 5'-AGACAGCCACTCACCTCTTCAG-3'
IL-6 reverse 5'-TTCTGCCAGTGCCTCTTTGCTG-3'
IL-1β forward 5'-CCACAGACCTTCCAGGAGAATG-3'
IL-1β reverse 5'-GTGCAGTTCAGTGATCGTACAGG-3'

Statistical analysis

Statistical analysis was performed by GraphPad Prism 9.4.1. Mean values of two groups were compared using Student’s t-test. ANOVA was used for comparing the mean values of more than two groups. The flow cytometry data analysis was performed by FlowJo v10.8.1. Semi-quantitative analysis of the Western blot assay results was performed by ImageJ. Each point represented the mean of three replicates.

Results

Effect of coptisine on cell viability

The inhibitory effect of coptisine on cell viability was first investigated by CCK-8 assays. MLE-12 cells were used as model cells in this study. As shown in Figure 1B, compared to MLE-12 cells without coptisine treatment, no obvious cell viability reduction was observed in MLE-12 cells treated with 2.5-, 5-, and 10-μg/mL coptisine. However, after 20-μg/mL coptisine treatment, the cell viability was significantly reduced. This could be due to the cytotoxic effects of coptisine at high concentrations. According to previous studies, if MLE-12 cells were stimulated with LPS, it indeed affected cell viability, depending on the concentration and duration of exposure to LPS.25,26 Figure 1C shows that the viability of MLE-12 cells is reduced by almost half after being treated with 1-μg/mL LPS for 24 h. Coptisine treatment could significantly restore decrease in MLE-12 cell viability caused by LPS stimulation, and a dose-dependent effect was observed as well.

Figure 1 Effect of coptisine on cell viability. (A) The chemical structure of coptisine. (B) The cell viability of MLE-12 cells with 0-, 2.5-, 5-, 10-, and 20-μg/mL coptisine treatment for 24 h measured by CCK-8. (C) The cell viability of MLE-12 cells simulated with 1-μg/mL LPS for 24 h with or without coptisine treatment measured by CCK-8. **P < 0.01, compared to MLE-12 cells without coptisine treatment. ***P < 0.001, compared to MLE-12 cells without LPS stimulation and coptisine treatment. #P < 0.05, compared to MLE-12 cells simulated with 1-μg/mL LPS for 24 h but without coptisine treatment. ##P < 0.01, compared to MLE-12 cells simulated with 1-μg/mL LPS for 24 h but without coptisine treatment

Effect of coptisine on cell inflammation induced by LPS

Lipopolysaccharide interacts with immune receptors such as toll-like receptor 4 (TLR4) on MLE-12 cells. As shown in Figure 2A, treatment of MLE-12 cells with LPS induced a cascade of inflammatory signals, resulting in the release of various pro-inflammatory cytokines, such as TNF-α, IL-6, and IL-1β. The release of TNF-α, IL-6, and IL-1β induced by LPS was significantly inhibitedby coptisine treatment (P < 0.001) in a dose-dependent manner. The mRNA levels of TNF-α, IL-6, and IL-1β were also discovered by reverse transcription-quantitative polymerase chain reaction (RT-qPCR), and the results are shown in Figure 2B. Consistent with the ELISA results, the mRNA levels of TNF-α, IL-6, and IL-1β in MLE-12 cells were increased by nearly five to nine times after stimulated by LPS. Coptisine treatment downregulated the mRNA levels of TNF-α, IL-6, and IL-1β induced by LPS. These results illustrated the inhibition effects of coptisine on cell inflammation induced by LPS.

Figure 2 Effect of coptisine on cell inflammation induced by LPS. (A) TNF-α, IL-6, and IL-1β release discovered by ELISA. (B) The relative mRNA levels of TNF-α, IL-6, and IL-1β discovered by RT-qPCR. ***P < 0.001, compared to MLE-12 cells without LPS stimulation and coptisine treatment. #P < 0.05, compared to MLE-12 cells simulated with 1-μg/mL LPS for 24 h but without coptisine treatment. ##P < 0.01, compared to MLE-12 cells simulated with 1-μg/mL LPS for 24 h but without coptisine treatment

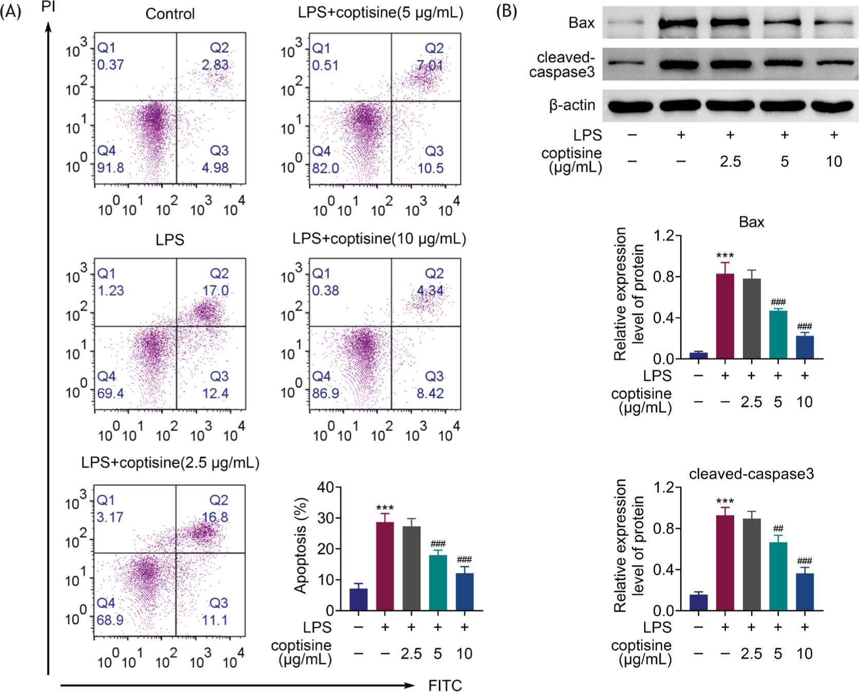
Effect of coptisine on cell apoptosis induced by LPS

According to previous studies, a hyperactive immune response or prolonged exposure to LPS could cause cellular stress and induce apoptosis.27 The MLE-12 cell apoptosis was detected by Annexin V/PI staining, as shown in Figure 3A. LPS significantly induced MLE-12 cell apoptosis and the number of apoptotic cells was increased by 20%. However, coptisine treatment inhibited MLE-12 cell apoptosis induced by LPS, and this suppression mainly occurred in the late apoptotic or dead cells. Both Bax and cleaved Caspase-3 are significant players in the process of cell apoptosis. The protein level of apoptosis-related proteins Bax and cleaved Caspase-3 were detected by Western blot analysis to investigate the mechanism of coptisine on inhibition of cell apoptosis. The results and semi-quantitative analysis are shown in Figure 3B. LPS markedly induced Bax expression and increased the amount of cleaved Caspase-3 (P < 0.001). This increase in Bax and cleaved Caspase-3 was inhibited by coptisine treatment, suggesting an inhibitory effect of coptisine on MLE-12 cell apoptosis induced by LPS.

Figure 3 Effect of coptisine on cell apoptosis induced by LPS. (A) Flow cytometry analysis of MLE-12 cell apoptosis by Annexin V-FITC/PI staining. Lower-left quadrant (Annexin V- and PI-) represents live healthy cells; lower-right quadrant (Annexin V+ and PI-) represents early apoptotic cells; upper-right quadrant (Annexin V+ and PI+) represents late apoptotic or dead cells; and upper-left quadrant (Annexin V- and PI+) represents mechanically damaged cells or necrotic cells. (B) The expression of Bax and cleaved Caspase-3 was detected by Western blot analysis. β-actin was selected as a reference protein. Semi-quantitative analysis of Bax and cleaved Caspase-3 expression was calculated through image analysis software

Effect of coptisine on NF-κB signaling pathway

Protein p65 and its inhibitor IκBα play a major role in NF-κB signaling pathway. The amount of phospho-p65, p65, phospho-IκBα, and IκBα were discovered by Western blot analysis, and the results are shown in Figure 4. According to semi-quantitative analysis, LPS stimulation caused more than 10-fold increase in phospho-IκBα, and approximately nine-fold decrease in IκBα. This further increased phospho-p65–p65 ratio, implying increased activation of the NF-κB signaling pathway. Coptisine treatment along with LPS stimulation, especially with 10-μg/mL coptisine, significantly reduced the protein level of phospho-IκBα and increased the level of IκBα (P < 0.001); phospho-p65–p65 ratio was reduced. These results showed that coptisine inhibited the NF-κB signaling pathway in MLE-12 cells induced by LPS.

Figure 4 Effect of coptisine on NF-κB signaling pathway. The amount of phospho-p65, p65, phospho-IκBα, and IκBα was discovered by Western blot analysis. β-actin was selected as a reference protein. Semi-quantitative analysis of phospho-p65, p65, phospho-IκBα, and IκBα was calculated through image analysis software

Discussion

Acute lung injury is a common but severe complication of sepsis. There are several challenges in managing sepsis-induced ALI, including diagnosis, timeliness of intervention, lack of specific treatments, cytokine storms, and management of septic shock.28 Addressing challenges in managing sepsis-induced ALI requires continued research for understanding the pathophysiology of the disease, improving early detection methods, developing targeted therapies, and implementing effective post-hospital care for survivors. Coptisine has been found to exhibit anti-inflammatory and antioxidant properties in many diseases.19,20 However, the present study is the first to investigate the functioning and mechanism of coptisine in sepsis-induced ALI.

Stimulation of MLE-12 cells with LPS basically mimics a bacterial infection, triggering various inflammatory and immune responses.29 Thus, LPS-stimulated MLE-12 cells were used as an in vitro pulmonary injury cell model to study the functions of coptisine in sepsis-induced ALI. Our results demonstrated that LPS stimulation induced an inflammatory response in MLE-12 cells, leading to inflammatory cytokine production, cellular survival, and NF-κB signaling pathway activation.

The NF-κB signaling pathway is a significant player in ALI, and plays a crucial role in orchestrating inflammation and immune responses. Study also suggested that therapeutically targeting the NF-κB pathway could help to reduce inflammation and tissue injury in sepsis-induced ALI.30 A major part of the NF-κB pathway involves protein p65 and its inhibitor IκBα. Results of the present study indicated that coptisine treatment inhibited the phosphorylation of IκBα in LPS-stimulated MLE-12 cells, thus reducing the release of NF-κB subunits. This reduction in phospho-IκBα further inhibited the phosphorylation of p65 and reduced its transcriptional activity. Owing to the inhibition of NF-κB pathway by coptisine, the expression of genes that participated in inflammatory and immune responses, cell proliferation, and apoptosis, among other physiological processes, was downregulated. This was supported by the results that coptisine treatment restored decrease in MLE-12 cell viability caused by LPS stimulation, and inhibited MLE-12 cell inflammation and cell apoptosis induced by LPS. All these in vitro cell model results demonstrated that coptisine might be able to suppress the excessive inflammatory response and ameliorate lung injury associated with sepsis by inhibiting the activation or functioning of NF-κB pathway. However, the central role of NF-κB in normal immune functioning means that systematic inhibition could have adverse reactions.

The present study had some limitations. This study predominantly used in vitro (cell model) research models. More in vivo (animal) research or clinical trials are required to understand functions and potential therapeutic applications of coptisine in sepsis-induced ALI.

Conclusion

In summary, coptisine attenuated sepsis lung injury by suppressing lung epithelial cell inflammation and apoptosis through NF-κB pathway. Therefore, coptisine could have the potential for being a drug to treat sepsis-induced ALI. Moreover, coptisine could be combined with exercise training, which is one of the rehabilitation strategies having anti-inflammatory effects with a good strategy for sepsis-induced lung injury.31,32

Author Contributions

Junjun Huang, Ke Ren, Lili Huang designed the study and carried them out, supervised the data collection, analyzed the data, interpreted the data, prepare the manuscript for publication and reviewed the draft of the manuscript. All authors have read and approved the manuscript.

REFERENCES

1. Jarczak D, Kluge S, Nierhaus A. Sepsis-pathophysiology and therapeutic concepts. Front Med (Lausanne). 2021;8:628302. 10.3389/fmed.2021.628302

2. Huang M, Cai S, Su J. The pathogenesis of sepsis and potential therapeutic targets. Int J Mol Sci. 2019;20(21): 5376. 10.3390/ijms20215376

3. Gong H, Chen Y, Chen M, Li J, Zhang H, Yan S, et al. Advanced development and mechanism of sepsis-related acute respiratory distress syndrome. Front Med (Lausanne). 2022;9:1043859. 10.3389/fmed.2022.1043859

4. Venet F, Monneret G. Advances in the understanding and treatment of sepsis-induced immunosuppression. Nat Rev Nephrol. 2018;14(2):121–37. 10.1038/nrneph.2017.165

5. Dolmatova EV, Wang K, Mandavilli R, Griendling KK. The effects of sepsis on endothelium and clinical implications. Cardiovasc Res. 2021;117(1):60–73. 10.1093/cvr/cvaa070

6. Cusack R, Bos LD, Povoa P, Martin-Loeches I. Endothelial dysfunction triggers acute respiratory distress syndrome in patients with sepsis: A narrative review. Front Med (Lausanne). 2023;10:1203827. 10.3389/fmed.2023.1203827

7. Naffaa M, Makhoul BF, Tobia A, Kaplan M, Aronson D, Saliba W, et al. Interleukin-6 at discharge predicts all-cause mortality in patients with sepsis. Am J Emerg Med. 2013;31(9):1361–4. 10.1016/j.ajem.2013.06.011

8. Georgescu AM, Banescu C, Azamfirei R, Hutanu A, Moldovan V, Badea I, et al. Evaluation of TNF-α genetic polymorphisms as predictors for sepsis susceptibility and progression. BMC Infect Dis. 2020;20(1):221. 10.1186/s12879-020-4910-6

9. Liu T, Zhang L, Joo D, Sun SC. NF-κB signaling in inflammation. Signal Transduct Target Ther. 2017;2:17023. 10.1038/sigtrans.2017.23

10. Iacobazzi D, Convertini P, Todisco S, Santarsiero A, Iacobazzi V, Infantino V. New insights into NF-κB signaling in innate immunity: Focus on immunometabolic crosstalks. Biology (Basel). 2023;12(6): 776. 10.3390/biology12060776

11. Yu H, Lin L, Zhang Z, Zhang H, Hu H. Targeting NF-κB pathway for the therapy of diseases: Mechanism and clinical study. Signal Transduct Target Ther. 2020;5(1):209. 10.1038/s41392-020-00312-6

12. Jeucken KCM, van Rooijen CCN, Kan YY, Kocken LA, Jongejan A, van Steen ACI, et al. Differential contribution of NF-κB signaling pathways to CD4(+) memory T cell induced activation of endothelial cells. Front Immunol. 2022;13:860327. 10.3389/fimmu.2022.860327

13. Chen X, Sun Z, Zhang H, Wang L. Correlation of impaired NF-kB activation in sepsis-induced acute lung injury (ALI) in diabetic rats. J Health Eng. 2021;2021:5657284. 10.1155/2021/5657284

14. Jin LY, Li CF, Zhu GF, Wu CT, Wang J, Yan SF. Effect of siRNA against NF-κB on sepsis-induced acute lung injury in a mouse model. Mol Med Rep. 2014;10(2):631–7. 10.3892/mmr.2014.2299

15. Gong Y, Wang J. Monotropein alleviates sepsis-elicited acute lung injury via the NF-κB pathway. J Pharm Pharmacol. 2023:rgad051. 10.1093/jpp/rgad051

16. Song Y, Wu Q, Jiang H, Hu A, Xu L, Tan C, et al. The effect of shionone on sepsis-induced acute lung injury by the ECM1/STAT5/NF-κB pathway. Front Pharmacol. 2021;12:764247. 10.3389/fphar.2021.764247

17. Wang X, Xu T, Jin J, Ting Gao MM, Wan B, Gong M, et al. Topotecan reduces sepsis-induced acute lung injury and decreases the inflammatory response via the inhibition of the NF-κB signaling pathway. Pulm Circ. 2022;12(2):e12070. 10.1002/pul2.12070

18. Mathur N, Mehdi SF, Anipindi M, Aziz M, Khan SA, Kondakindi H, et al. Ghrelin as an anti-sepsis peptide: Review. Front Immunol. 2020;11:610363. 10.3389/fimmu.2020.610363

19. Wu J, Luo Y, Deng D, Su S, Li S, Xiang L, et al. Coptisine from Coptis chinensis exerts diverse beneficial properties: A concise review. J Cell Mol Med. 2019;23(12):7946–60. 10.1111/jcmm.14725

20. Lan Y, Wang H, Wu J, Meng X. Cytokine storm-calming property of the isoquinoline alkaloids in Coptis chinensis Franch. Front Pharmacol. 2022;13:973587. 10.3389/fphar.2022.973587

21. Li MY, Zhang ZH, Wang Z, Zuo HX, Wang JY, Xing Y, et al. Convallatoxin protects against dextran sulfate sodium-induced experimental colitis in mice by inhibiting NF-κB signaling through activation of PPARγ. Pharmacol Res. 2019;147:104355. 10.1016/j.phrs.2019.104355

22. Jo HG, Park C, Lee H, Kim GY, Keum YS, Hyun JW, et al. Inhibition of oxidative stress-induced cytotoxicity by coptisine in V79-4 Chinese hamster lung fibroblasts through the induction of Nrf-2-mediated HO-1 expression. Genes Genomics. 2021;43(1):17–31. 10.1007/s13258-020-01018-3

23. Chen HB, Luo CD, Liang JL, Zhang ZB, Lin GS, Wu JZ, et al. Anti-inflammatory activity of coptisine free base in mice through inhibition of NF-κB and MAPK signaling pathways. Eur J Pharmacol. 2017;811:222–31. 10.1016/j.ejphar.2017.06.027

24. Zhou K, Hu L, Liao W, Yin D, Rui F. Coptisine prevented IL-β-induced expression of inflammatory mediators in chondrocytes. Inflammation. 2016;39(4):1558–65. 10.1007/s10753-016-0391-6

25. Sebag SC, Bastarache JA, Ware LB. Mechanical stretch inhibits lipopolysaccharide-induced keratinocyte-derived chemokine and tissue factor expression while increasing procoagulant activity in murine lung epithelial cells. J Biol Chem. 2013;288(11):7875–84. 10.1074/jbc.M112.403220

26. Long Y, Wang G, Li K, Zhang Z, Zhang P, Zhang J, et al. Oxidative stress and NF-κB signaling are involved in LPS-induced pulmonary dysplasia in chick embryos. Cell Cycle. 2018;17(14):1757–71. 10.1080/15384101.2018.1496743

27. Kalyan M, Tousif AH, Sonali S, Vichitra C, Sunanda T, Praveenraj SS, et al. Role of endogenous lipopolysaccharides in neurological disorders. Cells. 2022;11(24): 4038. 10.3390/cells11244038

28. Ranjit S, Kissoon N. Challenges and solutions in translating sepsis guidelines into practice in resource-limited settings. Transl Ped. 2021;10(10):2646–65. 10.21037/tp-20-310

29. Zhang J, Zheng Y, Wang Y, Wang J, Sang A, Song X, et al. YAP1 alleviates sepsis-induced acute lung injury via inhibiting ferritinophagy-mediated ferroptosis. Front Immunol. 2022;13:884362. 10.3389/fimmu.2022.884362

30. Millar MW, Fazal F, Rahman A. Therapeutic targeting of NF-κB in acute lung injury: A double-edged sword. Cells. 2022;11(20): 3317. 10.3390/cells11203317

31. Wu Y, Guo X, Peng Y, Fang Z, Zhang X. Roles and molecular mechanisms of physical exercise in sepsis treatment. Front Physiol. 2022;13:879430. 10.3389/fphys.2022.879430

32. Scheffer DDL, Latini A. Exercise-induced immune system response: Anti-inflammatory status on peripheral and central organs. Biochim Biophys Acta Mol Basis Dis. 2020;1866(10):165823. 10.1016/j.bbadis.2020.165823