aDepartment of Nephrology, Taihe Hospital, Hubei University of Medicine, Shiyan, Hubei, China
bDepartment of Critical Care Medicine, Taihe Hospital, Hubei University of Medicine, Shiyan, Hubei, China
cDepartment of Neurosurgery, Taihe Hospital, Hubei University of Medicine, Shiyan, Hubei, China
#These authors contributed equally to the work.
Background: Sepsis-induced acute kidney injury (AKI) is one of the most common complications of sepsis, characterized by extensive renal inflammation and progressive tissue damage, and poses a serious threat to human health. Lonicerin, a flavonoid glycoside derived from Lonicera japonica Thunb., is reported to exert beneficial effects in various inflammatory diseases. However, its potential regulatory role in sepsis-induced AKI has not been elucidated completely.
Objective: To investigate the regulatory impacts of lonicerin in sepsis-induced AKI.
Material and Methods: The cell viability was evaluated through CCK-8 assay. The LDH levels were examined through the LDH assay kit. The mRNA expression levels were analyzed through RT-qPCR. The levels of TNF-α, IL-6, and IL-1β were determined through ELISA. The ROS levels were detected through the DCF staining. Apoptosis rates were determined by flow cytometry. Protein expression levels were analyzed by western blot.
Results: In this study, we demonstrated that lonicerin enhanced the viability of HK2 cells following lipopolysaccharide (LPS) stimulation. LPS significantly increased the inflammatory response, whereas this effect was attenuated after treatment with lonicerin. Furthermore, lonicerin effectively suppressed LPS-induced oxidative stress. In addition, although LPS stimulation promoted apoptosis in HK2 cells, this pro-apoptotic effect was largely counteracted by administration of lonicerin. Mechanistically, we found that activation of the nuclear factor kappa-B signaling pathway by LPS was inhibited in the presence of lonicerin.
Conclusion: our findings provide that lonicerin can mitigate LPS-induced inflammation, oxidative stress, and apoptosis in HK2 cells. These results suggest that lonicerin may represent a promising therapeutic candidate for treating sepsis-induced AKI.
Key words: inflammation, lonicerin, LPS, sepsis-evoked acute kidney injury
*Corresponding author: Shengli Hu, Department of Neurosurgery, Taihe Hospital, Hubei University of Medicine, No. 32, Renmin South Road, Shiyan, Hubei 442000, China. Email address: [email protected]
Received 31 July 2025; Accepted 10 September 2025; Available online 1 November 2025
Copyright: Hu X, et al.
This open access article is licensed under Creative Commons Attribution 4.0 International (CC BY 4.0). http://creativecommons.org/licenses/by/4.0/
Sepsis occurs from a dysregulatedhost response to infection and represents a leading cause of acute kidney injury (AKI).1,2 Sepsis-associated AKI increases the risk of mortality by approximately 6–8 fold among affected patients.3 Although several innovative therapeutic strategies, such as hemoadsorption and drotrecogin alfa, have been introduced for sepsis management,4,5 their clinical benefits have remained limited. The pathogenesis of sepsis-induced AKI involves complex and multifactorial mechanisms that are not elucidated fully yet. Consequently, the identification of novel and effective therapeutic agents is of great importance for improving clinical outcomes in patients with sepsis-induced AKI.
Natural compounds derived from medicinal herbs have attracted increasing attention as potential therapeutic options for sepsis-associated AKI.6,7 Lonicerin, a flavonoid glycoside extracted from Lonicera japonica Thunb., exhibits well-documented anti-inflammatory and immunomodulatory properties.8,9 A growing body of evidence has demonstrated that lonicerin can modulate diverse inflammatory conditions. For instance, lonicerin has been shown to inactivate the NLRP3 inflammasome via interaction with enhancer ofzeste homolog 2 (EZH2), thereby alleviating ulcerative colitis.10 It also regulates the c-Src kinase–epidermal growth factor receptor (Src/EGFR) signaling pathway to reduce eosinophilic asthma induced by house dust mites.11 Moreover, by suppressing the nuclear factor kappa-B (NF-κB) pathway, lonicerin inhibits M1 macrophage polarization and slows the progression of experimental rheumatoid arthritis.12 In pancreatic acinar cells, lonicerin activates the deacetylase sirtuin 1–glutathione peroxidase 4 (SIRT1/GPX4) pathway to attenuate apoptosis, inflammation, and ferroptosis induced by caerulein.13 Additionally, it mitigates ovalbumin-induced asthma by blocking the EZH2/NF-κB signaling axis.14 Despite these promising findings, the potential role of lonicerin in sepsis-induced AKI remains poorly understood.
The NF-κB transcription factor is a key regulator of inflammation, oxidative stress, and apoptosis,15 and its sustained activation has been consistently reported in sepsis-induced AKI.16 Inhibition of NF-κB signaling not only reduces renal inflammation and oxidative injury but also contributes to the preservation of kidney function, making it an attractive therapeutic target. Given that lonicerin has been shown to modulate NF-κB signaling in other inflammatory conditions, it is reasonable to hypothesize that its protective effects in sepsis-induced AKI may also involve regulation of this pathway.
To experimentally address this hypothesis, we employed human kidney-2 (HK2) cells, which are widely used as an in vitro model for AKI research.17,18 Lipopolysaccharide (LPS) stimulation was applied to establish a sepsis-related AKI model in HK2 cells. Within this framework, the present study aimed to investigate whether lonicerin could attenuate LPS-induced inflammation, oxidative stress, and apoptosis in HK2 cells; it further explored the potential involvement of the NF-κB signaling pathway in mediating these effects.
Human Kidney-2 cells were purchased from Procell Life Science & Technology Co. Ltd. (Wuhan, China) and cultured in Dulbecco’s Modified Eagle’s Medium (DMEM; Invitrogen, Carlsbad, CA, USA) under standard conditions (37°C, 5% CO2, humidified incubator). The cells were stimulated with LPS at concentrations of 5, 10, 20, 40, 80, and 160 μM.
Human Kidney-2 cells were seeded in 96-well plates at a density of 1000 cells/well. After treatment, 10 μL of CCK-8 solution (Dojindo Laboratories, Kumamoto, Japan) was added to each well, and incubation continued for 4 h. Cell viability was then measured using a microplate reader (Bio-Rad, CA, USA).
Total RNA was extracted from HK2 cells using TRIzol reagent (Invitrogen, USA). cDNA was synthesized using the SuperScript™ II reverse transcriptase kit (Invitrogen). RT-qPCR was performed with SYBR Premix Ex Taq™ kit (Takara, Shanghai, China). Relative messenger RNA (mRNA) expression levels were calculated using the 2∆∆Ct method, with glyceraldehyde 3-phosphate dehydrogenase (GAPDH) as an internal control. Primer sequences were as follows:
TNF-α:
F: 5′-CCACGCTCTTCTGTCTACTGAACTTC-3′;
R: 5′-TGGGCTACGGGCTTGTCACTC-3′.
Interleukin 6 (IL-6):
F: 5′-AGTTGCCTTCTTGGGACTGATGTTG-3′;
R: 5′-GGTATCCTCTGTGAAGTCTCCTCTCC-3′.
IL-1β:
F: 5′-AATCTCACAGCAGCATCTCGACAAG-3′;
R: 5′-TCCACGGGCAAGACATAGGTAGC-3′.
GAPDH:
F: 5′-AGGTCGGTGTGAACGGATTTG-3′;
R: 5′-GGGGTCGTTGATGGCAACA-3′.
Commercial ELISA kits were used to measure cytokine levels in cell supernatants, including TNF-α (ab181421; Abcam, Shanghai, China), IL-6 (ab178013; Abcam), and IL-1β (ab214025; Abcam).
Intracellular ROS were assessed using the oxidative-sensitive fluorescent probe 2′,7′-dichlorodihydrofluorescein diacetate (DCF-DA). The cells were washed twice with phosphate-buffered saline solution (PBS), incubated with 5-µM DCF-DA for 30 min in the dark, and imaged using a fluorescence microscope (BX51, Olympus Corporation, Tokyo, Japan).
Commercial kits were used to evaluate the levels of LDH (ab118970, Abcam), MDA (ab118970; Abcam), SOD (ab65354, Abcam), and GSH-Px (ab65322, Abcam) according to manufacturers’ instructions.
For apoptosis analysis, HK2 cells were resuspended in binding buffer and stained with 5-μL fluorescein isothiocyanate (FITC) Annexin V (BD Biosciences, Franklin Lakes, USA) and 5-μL propidium iodide (PI) in the dark. Apoptotic cells were detected using FACS Caliburflow cytometer (BD Biosciences). The apoptosis rate (%) was calculated as the sum of early apoptosis (FITC+/PI−) and late apoptosis/necrosis (FITC+/PI−).
Proteins were extracted from HK2 cells using radioimmunoprecipitation assay (RIPA) buffer (Thermo Fisher). Equal amounts of protein were separated by 10% sodium dodecyl sulfate–polyacrylamide gel electrophoresis (SDS-PAGE) and transferred to polyvinylidene fluoride (PVDF) membranes (Beyotime, Shanghai, China). Membranes were blocked and incubated overnight at 4°C with primary antibodies against Bax (1:1000; ab32503; Abcam), Bcl-2 (1:2000; ab182858; Abcam), p-p65 (1:1000; ab76302; Abcam), p65 (1:1000; ab32536; Abcam), p-IκBα (1 µg/mL; ab92700; Abcam), IκBα (1:1000; ab32518, Abcam), and β-actin (1 µg/mL; ab8226, Abcam). After washing, membranes were incubated with secondary antibody (1:1000; ab7090; Abcam) for 2 h at room temperature. The protein bands were visualized using an enhanced chemiluminescence detection kit (Thermo Fisher).
All experiments were performed in triplicate (n = 3). Data were presented as mean ± standard deviation (SD). Statistical analyses were performed using GraphPad Prism 9.0 (GraphPad, La Jolla, USA). Normal distribution of data was confirmed prior to analysis. Group comparisons were conducted using one-way analysis of variance (ANOVA), followed by Tukey’s post hoc test; P < 0.05 was considered statistically significant.
The chemical structure of lonicerin is shown in Figure 1A. Cell viability was significantly reduced following treatment with higher concentrations of lonicerin (40, 80, and 160 μM; P < 0.001), whereas lower concentrations (5, 10, and 20 μM) did not alter viability (Figure 1B; P < 0.001). Therefore, concentrations of 5, 10, and 20 μM were selected for subsequent experiments. As expected, LPS stimulation markedly decreased cell viability from 97.90% to 47.45% (P < 0.001). This reduction, however, was substantially reversed by treatment with 20-μM lonicerin, which restored viability from 47.45% to 89.58% (P < 0.001) (Figure 1C). Similarly, LPS significantly elevated LDH release (136.84 to 520.14; P < 0.001), while lonicerin treatment attenuated this effect in a dose-dependent manner (10 μM: 520.14 to 394.21, P < 0.05; 20 μM: 520.14 to 287.58, P < 0.001) (Figure 1D). Collectively, these findings indicate that lonicerin improved LPS-induced cytotoxicity and preserved cell viability in HK2 cells.
Figure 1 Lonicerin affected the cell viability of HK2 cells. (A) Chemical structure of lonicerin. (B) Cell viability was assessed after treatment with different concentrations of lonicerin (0, 5, 10, 20, 40, 80, and 160 μM) using the CCK-8 assay. (C) Cell viability was evaluated in the control, LPS, LPS+Lon (5 μM), LPS+Lon (10 μM), and LPS+Lon (20 μM) groups using the CCK-8 assay. (D) LDH levels were measured in the same groups using an LDH assay kit. ***P < 0.001 vs. control; ^P < 0.05, ^^^P < 0.001 vs. LPS group.
qRT-PCR analysis revealed that LPS stimulation significantly increased the mRNA expression of TNF-α, IL-6, and IL-1β, whereas lonicerin treatment effectively reduced these levels (P < 0.001; Figure 2A). Consistently, ELISA results demonstrated a parallel decrease in the secretion of these cytokines following lonicerin treatment (P < 0.05; Figure 2B). These data confirmed that lonicerin attenuated the inflammatory response induced by LPS in HK2 cells.
Figure 2 Lonicerin alleviated LPS-triggered inflammation. HK2 cells were divided into the control, LPS, LPS+Lon (5 μM), LPS+Lon (10 μM), and LPS+Lon (20 μM) groups. (A) mRNA expression levels of TNF-α, IL-6, and IL-1β were analyzed by RT-qPCR. (B) Protein levels of TNF-α, IL-6, and IL-1β were determined by ELISA. ***P < 0.001 vs. control; ^P < 0.05, ^^P < 0.01, ^^^P < 0.001 vs. LPS group.
Intracellular ROS levels were markedly elevated after LPS stimulation but were significantly reduced upon lonicerin treatment (Figure 3A). In addition, LPS increased MDA levels and reduced the activities of antioxidant enzymes SOD and GSH-Px, while lonicerin treatment reversed these effects (P < 0.05; Figure 3B). Together, these findings demonstrated that lonicerin effectively suppressed LPS-induced oxidative stress in HK2 cells.
Figure 3 Lonicerin suppressed LPS-induced oxidative stress. Cells were divided into the control, LPS, LPS+Lon (5 μM), LPS+Lon (10 μM), and LPS+Lon (20 μM) groups. (A) Intracellular ROS levels were detected using DCF staining. (B) The levels of MDA, SOD, and GSH-Px were measured using commercial kits. ***P < 0.001 vs. control; ^P < 0.05, ^^P < 0.01, ^^^P < 0.001 vs. LPS group.
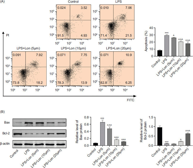
Flow cytometry analysis showed that LPS increased apoptosis rate from 8.39% to 29.48% (P < 0.001), while lonicerin treatment significantly reduced this pro-apoptotic effect in a concentration-dependent manner (5 μM: 29.48–26.15%, P < 0.05; 10 μM: 29.48–20.53%, P < 0.001; 20 μM: 29.48–18.01%, P < 0.001; Figure 4A). Consistently, Western blot analysis revealed that LPS stimulation upregulated Bax expression while downregulating Bcl-2 expression. These alterations were counteracted by lonicerin treatment (P < 0.05; Figure 4B). Thus, lonicerin significantly attenuated LPS-induced apoptosis in HK2 cells.
Figure 4 Lonicerin attenuated LPS-induced apoptosis. Cells were divided into the control, LPS, LPS+Lon (5 μM), LPS+Lon (10 μM), and LPS+Lon (20 μM) groups. (A) Apoptosis proportions were determined by flow cytometry. (B) Protein expression levels of Bax and Bcl-2 were analyzed by Western blotting analysis. ***P < 0.001 vs. control; ^P < 0.05, ^^^P < 0.001 vs. LPS group.
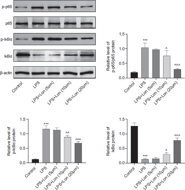
Western blot analysis further demonstrated that LPS stimulation increased phosphorylation of p65 (p-p65/p65 ratio) and IκBα while simultaneously reducing IκBα levels, and these effects were counteracted with lonicerin treatment (P < 0.05; Figure 5). These results indicate that lonicerin exerted its protective effects, at least in part, by inhibiting activation of the NF-κB signaling pathway.
Figure 5 Lonicerin inhibited activation of NF-κB pathway. Cells were divided into the control, LPS, LPS+Lon (5 μM), LPS+Lon (10 μM), and LPS+Lon (20 μM) groups. Protein expression levels of p-p65, p65, p-IκBα, and IκBα were determined by Western blotting analysis. ***P < 0.001 vs. control; ^P < 0.05, ^^P < 0.01, ^^^P < 0.001 vs. LPS group.
Lonicerin is reported to regulate a wide range of inflammatory diseases.10–14 However, its role in sepsis-induced AKI is rarely investigated, and the underlying mechanisms remained poorly defined. In the present study, we established an in vitro model of sepsis-induced AKI by stimulating HK2 cells with LPS. Our initial observations revealed that high concentrations of lonicerin (≥40 μM) significantly reduced cell viability, suggesting a relatively narrow therapeutic window. Within a range of lower concentration, however, lonicerin effectively improved cell viability, following LPS stimulation, indicating a potential protective effect.
Inflammation and oxidative stress are the hallmarks of pathogenesis of sepsis-induced AKI.19 Several natural compounds are shown to exert protective effects against sepsis-associated kidney injury by targeting these processes. For example, liensinine ameliorates sepsis-mediated AKI by inhibiting inflammation, autophagy, and oxidative stress,20 while anemonin relieves inflammatory and oxidative responses to improve kidney function.21 Similarly, suppression of PHLDA1 modulates the c-jun n-terminal kinase–extracellular signal-regulated kinase (JNK/ERK) pathway to reduce inflammation and oxidative stress,22 and NDUFS3 influences the adenosine monophosphate-activated protein kinase (AMPK) pathway to attenuate ferroptosis and oxidative damage.23 Furthermore, eupatilin is reported to inhibit inflammation and oxidative stress, thereby improving LPS-induced AKI in mice.24 In line with these findings, the present study demonstrated that lonicerin significantly attenuated LPS-induced inflammation and oxidative stress. Furthermore, LPS stimulation markedly enhanced cell apoptosis, whereas this effect was significantly counteracted by lonicerin treatment.
When NF-κB translocates into the nucleus, it activates downstream targets that promote the expression of inflammatory mediators and oxidative stress markers, thereby exacerbating renal injury in sepsis-induced AKI.25 Therefore, suppression of the NF-κB pathway is regarded as a critical strategy for alleviating sepsis-induced AKI. Several studies have demonstrated this therapeutic potential. For example, miR-380-3p targets RAB1P to inhibit NF-κB signaling and thereby ameliorates sepsis-triggered AKI.26 In addition, knockdown of PSMB8 suppresses NF-κB activation and protects against sepsis-associated AKI.27 Isoliquiritigenin has also been shown to restrain NF-κB activity, alleviating LPS-induced AKI,28 while fortunellin inhibits the TLR4/NF-κB pathway to reduce inflammation and ferroptosis, thereby mitigating sepsis-related kidney injury.29 Importantly, studies further clarified that lonicerin could suppress NF-κB activation in models of rheumatoid arthritis and asthma.12,14 Similarly, our results demonstrated that lonicerin significantly inhibited LPS-mediated NF-κB pathway activation in HK2 cells, suggesting that its renoprotective effects may be mediated through this mechanism.
Nonetheless, this study has several limitations. First, the plasma pharmacokinetics and bioavailability of lonicerin in humans were not evaluated. Second, this study lacked in vivo validation, and clinical data regarding safety and efficacy of lonicerin in patients with sepsis-induced AKI remained unknown. Finally, the possibility of off-target effects couldn’t be excluded, indicating the need for further research.
This study provides the first evidence that lonicerin can alleviate LPS-induced inflammation, oxidative stress, and apoptosis in HK2 cells. These in vitro findings offer preliminary support for the potential therapeutic role of lonicerin in sepsis-induced AKI; however, they cannot be directly extrapolated to clinical outcomes. To strengthen the translational significance of these results, the future studies must include in vivo experiments to validate the protective effects of lonicerin in animal models. If positive outcomes are confirmed, subsequent clinical trials could be undertaken to evaluate its safety and efficacy in patients with AKI.
All data generated or analyzed in this study are included in this published article. The datasets used and/or analyzed in the present study are available from the corresponding author on reasonable request.
Xuemei Hu and Huibin Chen designed the study, completed the experiment, and supervised data collection. Qinghong Zhang analyzed and interpreted the data. Xiuyan Shi, Yong Zhang, and Shengli Hu prepared the manuscript for publication and reviewed the draft of the manuscript. All authors had read and approved the manuscript.
The authors stated that there was no conflict of interest to disclose.
None.
1 Peerapornratana S, Manrique-Caballero CL, Gómez H, Kellum J. Acute kidney injury from sepsis: Current concepts, epidemiology, pathophysiology, prevention and treatment. Kidney Int. 2019;96(5):1083–99. 10.1016/j.kint.2019.05.026
2 Bülbül E, Toker I, Cephe A, Gençaslan MA, Yüce ZT, Muhtaroğlu S, et al. Diagnostic value of asprosin for sepsis: A case-control study in the emergency department. Signa Vitae. 2024;20(12):86–92. 10.22514/sv.2024.159
3 Manrique-Caballero CL, Del Rio-Pertuz G, and Gomez H. Sepsis-associated acute kidney injury. Crit Care Clin. 2021;37(2):279–301. 10.1016/j.ccc.2020.11.010
4 Sazonov V, Abylkassov R, Tobylbayeva Z, Saparov A, Mironova O, Poddighe D. Case series: Efficacy and safety of hemoadsorption with HA-330 adsorber in septic pediatric patients with cancer. Front Pediatr. 2021;9:672260. 10.3389/fped.2021.672260
5 Pastores SM. Drotrecogin alfa (activated): A novel therapeutic strategy for severe sepsis. Postgrad Med J. 2003;79(927):5–10. 10.1136/pmj.79.927.5
6 Mahmoud AM,Sayed AM, Ahmeda AF, Abd-Alhameed EK, Salem SH, Alruhaimi RS, et al. Flavonoids-mediated TLR4 inhibition as a promising therapy for renal diseases. Comb Chem High Throughput Screen. 2023;26(12):2124–48. 10.2174/1386207326666230116124532
7 Xia S, Lin H, Liu H, Lu Z, Wang H, Fan S, et al. Honokiol attenuates sepsis-associated acute kidney injury via the inhibition of oxidative stress and inflammation. Inflammation. 2019;42(3):826–34. 10.1007/s10753-018-0937-x
8 Zheng S, Xue T, Wang B, Guo H, Liu Q. Chinese medicine in the treatment of ulcerative colitis: The mechanisms of signaling pathway regulations. Am J Chin Med. 2022;50(7):1781–98. 10.1142/S0192415X22500756
9 Yao Z, Liang Y, Pan C, Zeng K, Qu Z. Lonicerin alleviates intestinal myenteric neuron injury induced by hypoxia/reoxygenation treated macrophages by downregulating EZH2. J Biochem Mol Toxicol. 2024;38(9):e23810. 10.1002/jbt.23810
10 Lv Q, Xing Y, Liu J, Dong D, Liu Y, Qiao H, et al. Lonicerin targets EZH2 to alleviate ulcerative colitis by autophagy-mediated NLRP3 inflammasome inactivation. Acta Pharm Sin B. 2021;11(9):2880–99. 10.1016/j.apsb.2021.03.011
11 Deng Z, Zhang X, Wen J, Yang X, Xue L, Ou C, et al. Lonicerin attenuates house dust mite-induced eosinophilic asthma through targeting Src/EGFR signaling. Front Pharmacol. 2022;13:1051344. 10.3389/fphar.2022.1051344
12 Yang X, Qian H, Meng J, Jiang H, Yuan T, Yang S, et al. Lonicerin alleviates the progression of experimental rheumatoid arthritis by downregulating M1 macrophages through the NF-κB signaling pathway. Phytother Res. 2023;37(9):3939–50. 10.1002/ptr.7853
13 Li D, Li C, Jiang S, Wang T, Zhang C, Zhu Z, et al. Lonicerin protects pancreatic acinar cells from caerulein-induced apoptosis, inflammation, and ferroptosis by activating the SIRT1/GPX4 signaling pathway. Toxicol Appl Pharmacol. 2024;492:117136. 10.1016/j.taap.2024.117136
14 Dai R, Xiang Y, Fang R, Zheng H, Zhao Q, Wang Y, et al. Lonicerin alleviates ovalbumin-induced asthma of mice via inhibiting enhancer of zeste homolog 2/nuclear factor-kappa B signaling pathway. Exp Anim. 2024;73(2):154–61. 10.1538/expanim.23-0068
15 Poma P. NF-κB and disease. Int J Mol Sci. 2020;21(23):9181. 10.3390/ijms21239181
16 Balkrishna A, Sinha S, Kumar A, Arya V, Gautam AK, Valis M, et al. Sepsis-mediated renal dysfunction: Pathophysiology, biomarkers and role of phytoconstituents in its management. Biomed Pharmacother. 2023;165:115183. 10.1016/j.biopha.2023.115183
17 Wang Y, Xi W, Zhang X, Bi X, Liu B, Zheng X, et al. CTSB promotes sepsis-induced acute kidney injury through activating mitochondrial apoptosis pathway. Front Immunol. 2022;13:1053754. 10.3389/fimmu.2022.1053754
18 Deng F, Zhang H, Zhou W, Ma S, Kang Y, Yang W, et al. TRPA1 promotes cisplatin-induced acute kidney injury via regulating the endoplasmic reticulum stress-mitochondrial damage. J Transl Med. 2023;21(1):695. 10.1186/s12967-023-04351-9
19 Ow CPC, Trask-Marino A, Betrie AH, Evans RG, May CN, Lankadeva YR, et al. Targeting oxidative stress in septic acute kidney injury: From theory to practice. J Clin Med. 2021;10(17):3798. 10.3390/jcm10173798
20 Zhang W, Chen H, Xu Z, Zhang X, Tan X, He N, et al. Liensinine pretreatment reduces inflammation, oxidative stress, apoptosis, and autophagy to alleviate sepsis acute kidney injury. Int Immunopharmacol. 2023;122:110563. 10.1016/j.intimp.2023.110563
21 Liu D, Li L, Li Z. Anemonin inhibits sepsis-induced acute kidney injury via mitigating inflammation and oxidative stress. Biotechnol Appl Biochem. 2023;70(6):1983–2001. 10.1002/bab.2504
22 Gong M, Li L, Li Z. PHLDA1 knockdown inhibits inflammation and oxidative stress by regulating JNK/ERK pathway, and plays a protective role in sepsis-induced acute kidney injury. Allergol Immunopathol (Madr). 2022;50(6):1–9. 10.15586/aei.v50i6.671
23 Wang Y, Lv W, Ma X, Diao R, Luo X, Shen Q, et al. NDUFS3 alleviates oxidative stress and ferroptosis in sepsis induced acute kidney injury through AMPK pathway. Int Immunopharmacol. 2024;143(Pt 2):113393. 10.1016/j.intimp.2024.113393
24 Kim K, Hong H, Kim GM, Leem J, Kwon HH. Eupatilin ameliorates lipopolysaccharide-induced acute kidney injury by inhibiting inflammation, oxidative stress, and apoptosis in mice. Curr Issues Mol Biol. 2023;45(9):7027–42. 10.3390/cimb45090444
25 Yu H, Lin L, Zhang Z, Zhang H, Hu H. Targeting NF-κB pathway for the therapy of diseases: Mechanism and clinical study. Signal Transduct Target Ther. 2020;5(1):209. 10.1038/s41392-020-00312-6
26 Liang J, Li B, Xia Y. MicroR-380-3p reduces sepsis-induced acute kidney injury via regulating RAB1P to restrain NF-κB pathway. Tohoku J Exp Med. 2024;263(1):69–79. 10.1620/tjem.2023.J106
27 Li M, Tong W, Dai C, Lu G, Jin D, Deng F. Downregulation of the immunoproteasome subunit PSMB8 attenuates sepsis-associated acute kidney injury through the NF-κB pathway. Immunobiology. 2024;230(1):152862. 10.1016/j.imbio.2024.152862
28 Tang Y, Wang C, Wang Y, Zhang J, Wang F, Li L, et al. Isoliquiritigenin attenuates LPS-induced AKI by suppression of inflammation involving NF-κB pathway. Am J Transl Res. 2018;10(12):4141–51.
29 Liu T, Zhang Y, Liu X, Zuo Z. Fortunellin attenuates sepsis-induced acute kidney injury by inhibiting inflammation and ferroptosis via the TLR4/NF-κB pathway. Histol Histopathol. 2024;18841:1083–93. 10.14670/HH-18-841